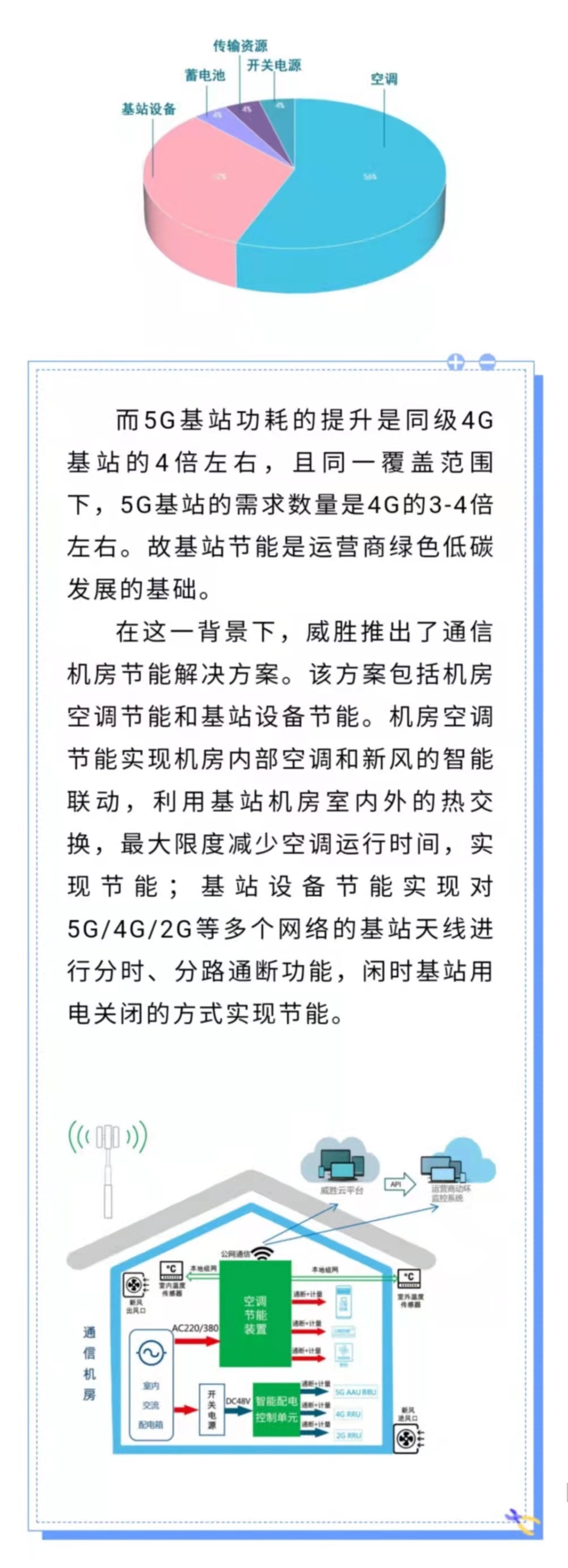
从源头减排降碳——威胜通信机房节能解决方案

发布时间:2022-07-04 来源:原创